תגית: מנוע

  • הונדה מציגה: מנוע טריפל V מוגדש

    הונדה מציגה: מנוע טריפל V מוגדש

    הונדה חושפת בתערוכת מילאנו מנוע חדש ובלתי שגרתי – וי טריפל עם 75 מעלות בין הצילינדרים ועם מדחס אוויר חשמלי לגדישת אוויר.

    המנוע החדש מוגדר כדור הבא בפיתוחי מנועי הבעירה הפנימית (ICE – ר"ת Intenal Combustion Engine – מנועי בעירה פנימית) לאופנועים בעלי נצילות גבוהה והספק גבוה, כשבשלב זה מדובר בקונספט בלבד ולכן בהונדה לא מספקים פרטים טכניים רבים. מהמעט שמשחררים בהונדה ניתן ללמוד שמדובר במנוע טריפל (3 צילינדרים) בתצורת V, עם שני צילינדרים קדמיים ואחר אחורי, כשבין הצילינדרים יש 75 מעלות. המנוע כמובן מקורר נוזל, ובהונדה לא מציינים את נפחו ורק מציינים שמדובר בנפח גדול, ושתצורת הווי-טריפל תאפשר לו להיות צר וקומפקטי במיוחד.

    מדחס האוויר החשמלי (באדום)
    מדחס האוויר החשמלי (באדום)

    הווי-טריפל החדש מצויד – לראשונה באופנועים – במדחס אוויר חשמלי, כלומר סופרצ'רג'ר המונע על-ידי מנוע חשמלי ולא על-ידי המנוע עצמו. בהונדה מציינים שהגדישה נועדה כדי למקסם את המילוי הנפחי החל מתחומי הסל"ד הנמוכים, וכמובן כדי להפיק הספקים גבוהים. המדחס החשמלי נמצא לפני תיבת האוויר, גופי המצערת וסעפות היניקה, כפי שניתן לראות בתמונות. המדחס לא דורש אינטרקולר להורדת טמפרטורת האוויר, ולטענת הונדה הוא מאפשר מרכוז מאסות באופנוע.

    בהונדה לא מציינים פרטים טכניים נוספים, ובוודאי שאינם מציינים באילו אופנועים עתידיים יותקן מנוע החדש, אולם כקונספט המנוע החדש מותקן בשלדת מסבך משולשי פלדה עם מכלולי שלדה שנראית איכותיים וספורטיביים – כולל זרוע אחורית חד-צדית, בולמים הפוכים בשרניים, חישוקים וצמיגים ספורטיביים המיועדים לאופנועים בעלי מנועים גדולים, ובלמים קדמיים רדיאליים.

    להונדה כבר היה בעבר מנוע וי-טריפל – ה-NS400R הדו-פעימתי של אמצע שנות ה-80. כעת, כאמור, מחזירים בהונדה את התצורה, במנוע 4 פעמות חדש ומודרני, כדי לקבל את היתרונות הפיזיים של התצורה.

    מעניין מאוד ונמשיך לעקוב ולעדכן.

     

  • דוקאטי חושפת מנוע V2 חדש

    דוקאטי חושפת מנוע V2 חדש

    הוא מיועד להניע סדרת דגמים חדשה – אך לפני כן בדוקאטי חושפים מנוע V2 חדש לגמרי, קל וקומפקטי, שיגיע בשני הספקים שונים ויניע מספר רב של דגמים עתידיים שחלקם ייחשפו בקרוב.

    בדוקאטי מתחילים בתהליך הוצאה לגמלאות של מנוע ה-V2 הנוכחי בתצורת L-טווין 'טסטהסטרטה', שמגיע בנפח 937 סמ"ק עם 113 כ"ס ו-9.8 קג"מ. הוא נוכח במספר דגמים כדוגמת המולטיסטראדה V2, פניגאלה V2, דזרט X, מונסטר, היפרמוטארד, ועוד. במקומו מגיע מנוע חדש לגמרי, אשר בדוקאטי מגדירים אותו כקל ביותר, קומפקטי וצר, כשהוא מפחית 9 ק"ג לעומת קודמו ושם את המאזניים על 54.4 ק"ג.

    04_NEW_ENGINE_V2_UC716649_High

    הנפח הכולל של המנוע החדש על שני הצילינדרים המופרדים ב-90° עומד על 890 סמ"ק, יש מערכת תזמון שסתומים משתנה (IVT ר"ת – Intake Variable Timing) עם מוליכים מאלומיניום כאשר הדחיפים הישירים (Finger Followers) מצופים ב-DLC להפחתת החיכוך. השסתומים חלולים להפחתת משקל, והבוכנות קלות משקל. הצילינדרים בתצורת שרוולים רטובים – שיטה שכבר ראינו בדוקאטי בדגמי פניגאלה, והיא אינה אופיינית למנועי אופנועים.

    יחס הדחיסה גבוה יחסית ועומד על 13.1:1. ההספק יעמוד על 115 כ"ס בדגמים מסוימים, 120 כ"ס בדגמים אחרים ספורטיביים יותר, ועד 126 כ"ס ב-10,000 סל"ד עם קיט מרוצים. בדוקאטי מציינים שבזכות תזמון השסתומים המשתנה טווח המומנט רחב, ויותר מ-70% מהמומנט מגיעים כבר ב-3,000 סל"ד, כשמ-3,500 ועד 11,000 סל"ד המומנט לא יורד מ-80%.

    שסתומי הדזמו המפורסמים של דוקאטי, הנסגרים על-ידי נדנדים ומוטות דחיף ולא על-ידי קפיץ, ומתאימים להספקים גבוהים מצד אחד אך דורשים תחזוקה גבוהה יותר מצד שני, נשארים בבית ומפנים את מקומם למערכת הנעת שסתומים סטנדרטית הכוללת קפיצים.

    01_NEW_ENGINE_V2_UC716648_Mid

    למנוע החדש תיבת הילוכים בת 6 מהירויות, ויש קלאץ' מחליק בסיוע של סרבו חשמלי. הזנת הדלק מתבצעת דרך מצערות חשמליות בקוטר 52 מ"מ, כשיש כמובן מערכת אלקטרוניקה שלמה סביב המנוע החדש – כולל חיישן נקישות המאפשר לקדם את ההצתה למקסימום האפשרי ובכך לשפר את הנצילות התרמודינמית ואיתה את ההספק. בנוסף, חיישן הנקישות מאפשר שימוש בדלקים שונים – לאו דווקא בעלי מספר אוקטן גבוה.

    טיפול למנוע ה-V2 החדש, הכולל החלפת שמנים ומסננים, יידרש בכל 15,000 ק"מ או שנתיים, כשטיפול לשסתומים והחלפת מסנן אוויר יידרשו בכל 30,000 ק"מ.

    המנוע החדש ימצא את מקומו כאמור במספר דגמים חדשים של דוקאטי – בהם אופנוע ספורטיבי שיחליף את הפניגאלה V2 ואת הסופרספורט 950 ויתמקם ביניהם, וגם כמובן במולטיסטראדה V2 חדש שעשוי להיחשף בקרוב.

    03__NEW_ENGINE_V2_UC716647_High

    DUCATI_NEW_ENGINE_V2 _07__UC716669_High

    DUCATI_NEW_ENGINE_V2 _18__UC716678_High

    DUCATI_NEW_ENGINE_V2 _30__UC716661_High

    DUCATI_NEW_ENGINE_V2 _25__UC716657_High

    DUCATI_NEW_ENGINE_V2 _28__UC716660_High

    DUCATI_NEW_ENGINE_V2 _23__UC716682_High

    DUCATI_NEW_ENGINE_V2 _32__UC716664_High

  • תקנות יורו 5 מתעדכנות – יורו 5+

    תקנות יורו 5 מתעדכנות – יורו 5+

    תקנות יורו 5 שנכנסו לתוקף ב-2020 חייבו את יצרניות האופנועים לעמוד בתקני זיהום אוויר מחמירים ולהשקיע משאבים רבים בהתאמת המנועים לתקנות המחמירות. כעת מגיע השלב הבא – תקנות יורו 5+ – שבהן אין שינוי ברמות המזהמים המותרות, אולם יש חידודים בשיטות הדיאגנוסטיקה הממוחשבות, בעמידות המנועים לפליטת מזהמים לאורך זמן, וגם לעוצמות הרעש שלמנועים מותר להפיק.

    תקנות יורו 5+ לאופנועים מתחילות להיכנס לתוקף בימים אלו – בינואר 2024 לכלים חדשים ובינואר 2025 לכלים קיימים. מדובר בתקנות המחדדות את תקנות יורו 5 הדרקוניות, כשכאמור אין כאן שינויים בערכי המזהמים המותרים ממנועי האופנועים, אלא בעיקר בדברים שמסביב – אורך חיים, שיטות אבחון ממוחשבות, וגם תקנות רעש.

    אם מסתכלים על ההיסטוריה, הרי שהחל מ-1997 החל האיחוד האירופאי להילחם בזיהום אוויר מכלים דו-גלגליים, כשב-1999 נכנסו לתוקף תקנות יורו 1. עד כניסתן לתוקף של תקנות יורו 3 בשנת 2007, המלחמה העיקרית הייתה בפליטת מזהמים רעילים ממנועים – תחמוצת פחמן (CO), פחמימנים (HC – חלקיקי דלק ושמן לא שרופים), ותחמוצות חנקן (NOx) – כשתקנות יורו 3 הורידו את הערכים של שלושת המזהמים הללו לערכים נמוכים מאוד.

    על מנת לעמוד בתקנות יורו 3, היצרניות נאלצו לשפר משמעותית את מערכות ההזרקה וניהול המנוע, וכן את טכנולוגיות הבעירה בתוך תאי השריפה – שנובעות בין היתר ממשטרי זרימה בראש המנוע. בנוסף, אל מערכות הפליטה התווספו ממירים קטליטיים תלת-דרכיים אשר הורידו עוד יותר את רמות המזהמים בגזי הפליטה.

    תקנות יורו 4, שנכנסו לתוקף מלא ב-1.1.18, היו השלב הבא והלכה למעשה היוו את המהפכה השנייה. מעבר להפחתה נוספת בכמות המזהמים – מה שדרש מערכות ניהול מנוע מדויקות יותר ומערכות פליטה גדולות ומסרסות יותר – נוספו לתקנות גם חובת מחזור אדי דלק ממיכל הדלק בזמן חניה, מערכת דיאגנוסטיקה עצמית דור 1 (OBD1), חובת מערכת ABS לכלים בנפח של מעל 125 סמ"ק, וכן דרישה שגם אחרי 20,000 ק"מ המערכות תתפקדנה כחדשות וכמות המזהמים תעמוד בתקן.

    תקנות יורו - הולכות וחונקות את המנועים
    תקנות יורו – הולכות וחונקות את המנועים

    תקנות יורו 5, שהיו המהפכה השלישית, נכנסו לתוקף ב-1.1.20 לכלים חדשים ושנה מאוחר יותר לכלים קיימים. התקן הוריד עוד יותר את רמות המזהמים המותרות בפליטת הגזים של מנועי האופנועים (CO עד 1 גר'/ק"ג, HC עד 0.10 גר'/ק"ג, NOx עד 0.06 גר'/ק"ג, וחלקיקים חומציים מזהמים עד 0.045 גר'/ק"ג). המשמעות הייתה עוד עוד מסנני חלקיקים, ממירים קטליטיים גדולים יותר, וכפועל יוצא מערכות פליטה גדולות, כבדות, שקטות ומסרסות יותר, אבל גם תצרוכת דלק נמוכה יותר.

    תקן יורו 5 גם התייחס לאורך החיים של הגבלת המזהמים. אם עד יורו 3 רק אופנועים חדשים שיצאו מהמפעל היו חייבים לעמוד בהגבלות המחמירות על פליטת מזהמים, ולאחר הרכישה הרוכב יכול היה לעשות כאוות נפשו, הרי שביורו 4 כבר ישנה הגבלה נוספת של 20,000 ק"מ שבהם האופנוע או הקטנוע חייבים לעמוד בתקנות מבחינת פליטת מזהמים. בתקנות יורו 5 הלכו צעד נוסף קדימה, והכלים חייבים לעמוד בתקנות על הגבלת המזהמים לכל אורך חייהם – ללא הגבלת גיל או ק"מ. המשמעות – קשה יותר להתקין מערכות פליטה פתוחות ומשוחררות.

    יותר טכנולוגיה - גם אלקטרונית וגם מכאנית
    יותר טכנולוגיה – גם אלקטרונית וגם מכאנית

    OBD II

    אבל לא הכל פועל לרעת הרוכבים. אחד הדברים החשובים שיורו 5 הביא איתו הוא תקן מחייב למערכות דיאגנוסטיקה לרשת מחשבי האופנוע – השלב השני של OBD (ר"ת On-Board Diagnostics).

    השלב הראשון התחיל ב-2017 ו-2018, עם יישום תקנות יורו 4, והוא חייב את היצרניות לשנות את מערכות ניהול המנוע כך שיהיה בהם שקע דיאגנוסטיקה לחיבור למחשב לצורך קריאת קודי תקלות ועדכוני תוכנה. לחלק מהיצרניות היה שקע כזה בדגמים כאלו ואחרים, אולם תקן OBD1 של יורו 4 כבר חייב את היצרניות בקודי תקלות קבועים – בדומה למה שקורה בתחום הרכב כבר יותר מ-20 שנה.

    השלב השני – OBD2 – כבר מחייב את היצרניות לספק שקע דיאגנוסטיקה אחיד וקודי תקלות אחידים – בדיוק כמו שיש בתחום הרכב ה-4 גלגלי. המשמעות היא אבחון תקלות אחיד לכל האופנועים והקטנועים, כך שיורו 5 מביא איתו כאמור שקע אחיד ותקן אחיד, כך שכלי אבחון בסיסי יאפשר לאבחן תקלות ניהול מנוע וניהול אופנוע (מחשב ניהול מנוע, מחשב ABS, מחשב לוח שעונים וכו') בכל האופנועים והקטנועים.

    עניין נוסף שקשור למערכת ניהול המנוע הוא האבחון העצמי. בכל מערכת ניהול מנוע תהיה מערכת ניטור ובקרה על גזי הפליטה, שתדליק נורת תקלה בלוח השעונים במקרה ובו פליטת המזהמים גבוהה מהמותר. יחד עם זאת, האירופאים הבינו שטכנולוגיה כזו לא זמינה עדיין לכל היצרניות, ולכן התכנון הוא לחייב את מערכת הניטור והאבחון העצמי רק ב-2025 – וזה אחד האלמנטים שנכנסים לתוקף בתקנות יורו 5+ החדשות.

    ממירים קטליטיים - יתווסף חיישן חמצן אחרי הממיר לניטור הממיר
    ממירים קטליטיים – יתווסף חיישן חמצן אחרי הממיר לניטור הממיר

    תקנות יורו 5+

    כאמור, תקנות יורו 5+, לוקחות את תקנות יורו 5 ומרחיבות אותן. לא מדובר על שינויים בערכי המזהמים המותרים ממערכות הפליטה, אלא על הקפדה שהסטנדרטים המחמירים יישארו גם בטווח הארוך, ותהיה הקפדה גדולה יותר על עמידות המערכות לאורך זמן. אחד השינויים הוא בבדיקות העמידות לממירים קטליטיים. אם בתקן יורו 5 הייתה התדרדרות מקובלת ביעילות הממירים, שחושבה על-פי נוסחה מתמטית, הרי שבתקנות יורו 5+ יש איסור על התדרדרות ביעילות כך שהממירים הקטליטיים יעבדו באופן זהה לכל אורך חיי האופנוע (בפועל, 35,000 ק"מ למנועים בעלי הספק גבוה). ממיר קטליטי שיעילותו תיפגע יצטרך להיות מוחלף כדי לעבור מבחן רישוי שנתי במדינות שבהן מקפידים על התקנות – כמו גרמניה למשל. גם עוצמות הרעש שמפיקים המנועים תצטרך להישמר למשך כל חיי האופנוע, אם כי כאן התקנות עדיין לא נוסחו באופן סופי, וקרוב לוודאי שיהיה עדכון נוסף בשנים הקרובות.

    גם ה-OBD II מתעדכן, כשיהיה יותר אבחון עצמי של המערכות לניטור זיהום אוויר. כך למשל, תהיה חובה לניטור מצב הממיר הקטליטי, מה שאומר חיישן חמצן נוסף – לא רק לפני הממיר הקטליטי אלא גם אחריו, בדיוק כמו שקיים בכלי רכב פרטיים. תהיה גם חובת הודעה לרוכב על המסך אם יש תקלה המגבילה את כוח המנוע, למשל כתוצאה מחימום יתר של המנוע.

    תקנות יורו 5+ סוגרות אפוא עוד קצת על יצרניות האופנועים ועלינו הצרכנים, כשהמנועים יהיו חנוקים יותר, לאורך זמן רב יותר, ועם פחות אפשרויות לשיפורי מנוע כמו מערכות פליטה חלופיות חוקיות לרכיבת כביש. ישראל, כחלק ממדינות אירופה ומחויבת לתקנות זיהום האוויר האירופאיות, תקבל כמובן דגמי אופנועים העומדים בתקנות יורו 5+. בצד החיובי נגיד שבישראל פחות מקפידים על תקנות זיהום האוויר אחרי המכירה, כמו למשל בדיקות זיהום אוויר ורעש במהלך רישוי שנתי.

    פליטת מזהמים מקסימלית והתניות נוספות לאורך תקנות יורו

    [table id=43 /]

  • דוקאטי חושפת מנוע סינגל חדש – סופרקואדרו מונו

    דוקאטי חושפת מנוע סינגל חדש – סופרקואדרו מונו

    דוקאטי חושפת הערב (ה') את הסופרקואדרו מונו – מנוע סינגל חדש, טכנולוגי וחזק בנפח 659 סמ"ק, הבנוי בטכנולוגיה של הפניגאלה 1299; יגיע על ליין חדש של אופנועים, שהראשון מביניהם ייחשף כבר בשבוע הבא.

    הסופרקואדרו מונו הוא הסינגל הראשון של דוקאטי מאז הסופרמונו האקזוטי של לפני 30 שנה, והוא פותח עידן חדש בדוקאטי – עידן של אופנועים עם מנוע סינגל קרבי. אם המנוע המזוהה ביותר עם דוקאטי הוא בתצורת L-טווין, הרי שבשנים האחרונות החברה התרחבה ל-V4, וכעת כאמור גם לסינגל.

    המנוע החדש, שנחשף הערב (ה') הוא ככל הנראה הסינגל החזק ביותר בייצור סדרתי, כשהוא מפיק 77.5 כ"ס ב-9,750 סל"ד בתצורה המקורית (מגיע גם ל-10,250 סל"ד) ו-85 כ"ס עם מערכת פליטה למרוצים של טרמיניוני וניהול מנוע תואם. בכך, הסופרקואדרו מונו נוטל את הבכורה ממנוע ה-LC8 של הק.ט.מ 690 (וההוסקוורנה 701 והגאס גאס 700) המפיק 74 כ"ס. הנתון הזה מגיע בין היתר על ידי צילינדר בקוטר 116 מ"מ ומהלך בוכנה קצרצר של 62.4 מ"מ, שמספקים יחס קוטר / מהלך קיצוני ביותר של 1.86 ומאפשרים להגיע לסל"ד כל כך גבוה. יחס הדחיסה עומד על 13.1, ובדוקאטי מציינים שלמנוע תהיה גם גרסת A1 – כלומר מוגבלת ל-47.6 כ"ס.

    Ducati_Superquadro_Mono_Engine _47__UC570345_Mid

    בדוקאטי מציינים שהטכנולוגיה מגיעה ישירות ממנוע ה-L-טווין של הפניגאלה 1299, למשל קוטר הבוכנה, תצורת תא השריפה, שסתומי היניקה מטיטניום בקוטר 46.8 מ"מ, שסתומי הפליטה מפלדה בקוטר 38.2 מ"מ, וכן מנגנון הדזמודרומיק להנעת השסתומים. מנגנון זה, לטענת דוקאטי, אשר עושה שימוש בנדנדים לסגירת השסתומים במקום בקפיצים, הוא זה שמאפשר הגעה לסל"ד כל כך גבוה במנוע סינגל. גם מנוע ה-MotoGP של דוקאטי מצויד במערכת.

    בדוקאטי מציינים גם שחלק מהטכנולוגיה מגיעה ממנועי קצה כמו זה של הפניגאלה V4 R. כך למשל תצורת הבוכנה עם החצאיות הקצרות, וכן הציפוי לבוכנה, לפין הבוכנה ולנדנדים – ציפוי דמוי יהלום (DLC) להורדת חיכוך.

    חלק מהמבנה מגיע גם הוא מהפניגאלה. כך למשל יש שרוול צף היושב בתוך שני חצאי בלוק המנוע, כשראש המנוע מתחבר ישירות לבלוק המנוע וסוגר על הצילינדר. גל הארכובה בנוי מיחידה אחת א-סימטרית, ויש שני גלי איזון, בשני צידי גל הארכובה, כדי להפחית את הוויברציות למינימום. גם מערכת השימון מתקדמת, עם שתי משאבות שמן.

    צילינדר מסוג שרוול צף
    צילינדר מסוג שרוול צף

    הזנת הדלק מתבצעת על-ידי מצערות חשמליות אובאליות בקוטר 62 מ"מ, עם שלושה מצבי כוח – גבוה, בינוני ונמוך. תהיה אופציה לקוויקשיפטר, כשזה יופעל על-ידי חיישן הול ולא על-ידי חיישן לחץ ברגלית כפי שמקובל ברוב האופנועים.

    תיבת ההילוכים בת 6 מהירויות, כשההילוך הראשון ארוך יחסית כדי לאפשר רכיבה בפניות צפופות, והקלאץ' הרטוב יהיה בתפעול הידראולי.

    בדוקאטי מציינים שטיפול גדול יתבצע בכל 30 אלף ק"מ, כשהחלפת שמן תבצע בכל 15 אלף ק"מ.

    המנוע החדש ישמש את דוקאטי בליין חדש של אופנועים, ככל הנראה ספורט, נייקד, היפרמוטו ואדוונצ'ר, כשהראשון מביניהם ייחשף ביום חמישי הבא, 2.11.23. נעדכן כמובן.

    Ducati_Superquadro_Mono_Engine _54__UC570346_Mid

    Ducati_Superquadro_Mono_Engine _3__UC570340_Mid

    Ducati_Superquadro_Mono_Engine _6__UC570342_Mid

    Ducati_Superquadro_Mono_Engine _30__UC570341_Mid

    Ducati_Superquadro_Mono_Engine _68__UC570343_Mid

  • בהארלי עובדים על מערכת תזמון שסתומים משתנה

    בהארלי עובדים על מערכת תזמון שסתומים משתנה

    מסמכי פטנט שהוגשו בארצות הברית חושפים שבהארלי דיווידסון שוקדים על פיתוח מערכת תזמון שסתומים משתנה (VVT) למנועי הווי-טווין – צעד נוסף קדימה עבור היצרנית.

    האמריקאים הגישו פטנט החושף את פיתוחם העתידי למערכת תזמון שסתומים משתנה עבור מנועי הווי-טווין המכובדים, אך 'עתיקים', שלהם. לפני כן, נסביר מה משמעות המערכת.

    מערכות תזמון שסתומים יודעות לשנות את זווית הפתיחה והסגירה של השסתום. בסל"ד נמוך המערכת מאחרת את הפתיחה ומקדימה את הסגירה, וכשעולים לסל"ד גבוה הפתיחה מוקדמת יותר והסגירה מתאחרת. באופן כזה משנים את זווית פתיחת השסתום, ה-DURATION. כך שיא המומנט מגיע על פני טווח סל"ד גדול יותר, כלומר המנוע גמיש, יעיל יותר ומאפשר ניצול קשת סל"ד רחבה יותר לאספקת הכוח (להסבר מעמיק הרבה יותר – כאן). בהארלי דיווידסון, כידוע, אינם מכוונים ליותר כוח, ומומנט לא חסר למנועי הוי-טווין שלהם, אך כן נדרשים להתכנס לתקנות זיהום האוויר הממשיכות להחמיר את תנאיהן. מערכת ה-VVT מטפלת בצד הזה של דרישות הזיהום.

    ככל הנראה בהארלי יחברו את מערכת תזמון השסתומים המשתנה למנוע החדש עליו הם שוקדים מזה שנה – עם מערכת שסתומים חדשה בראש המנוע שתאפשר נשימה בסל"ד גבוה יותר לעומת משפחת מנועי המילווקי אייט, שהוצגה ב-2016. למנוע העתידי יהיו בצידי הצילינדרים מוטות-דחיף (Pushrods) שיתפעלו את השסתומים. מערכת מוטות הדחיפים היא זאת שמעבירה את התנועה הקווית מגל הזיזים אל הנדנדים, ודרכם אל השסתומים שנמצאים בראש המנוע, ומאפשרת את סגירתם ופתיחתם. הדבר צפוי להעלות את גבול סיבובי המנוע לכיוון ה-7,000 סל"ד לעומת 5,500 סל"ד במנועים הקיימים.

    האמריקאים צריכים ליישר קו עם העולם החדש, הנקי והדורש יותר, שמצפה למנועים מרגשים אך מודרניים ויעילים.

    מערכת תזמון השסתומים המשתנה של הארלי דיווידסון
    מערכת תזמון השסתומים המשתנה של הארלי דיווידסון
    מוטות הדחיף שמפעילים את הנדנדים והשסתומים
    מוטות הדחיף שמפעילים את הנדנדים והשסתומים

    Harley VVT (1)

  • אינדיאן חושפים מנוע חדש בנפח 1,800 סמ"ק

    אינדיאן חושפים מנוע חדש בנפח 1,800 סמ"ק

    באינדיאן חושפים מנוע חדש בנפח 1,800 סמ"ק, שמפיק 120 כ"ס ויורכב בשלב ראשון בבאגר החדש שלהם – הצ'לנג'ר. 

    המנוע החדש של אינדיאן - בנפח 1,800 סמ"ק
    המנוע החדש של אינדיאן – בנפח 1,800 סמ"ק

    החברה הוותיקה – כפי שהיא מציינת על המנוע החדש עם שנת ההקמה ב-1901 – חושפת את כל הפרטים על מנוע חדש מפיתוחה שנקרא PowerPlus, שהוא הומאז' לאינדיאן פאוורפלוס שיוצר בין השנים 1924-1916. נפח מנוע הווי-טווין מקורר הנוזל הוא 1,769 סמ"ק בדיוק, והוא יספק 120 כ"ס ב-5,500 סל"ד ולא פחות מ-18 קג"מ ב-3,800 סל"ד. בין הצילינדרים יש זווית של 60°, ומערכת התזמון מורכבת מגל-זיזים עילי וארבעה שסתומים לצילינדר.

    המנוע מצויד בתיבת הילוכים בת שש מהירויות, ובהן הילוך שאותו מכנה אינדיאן אוברדרייב אמיתי – כלומר כזה שבו הגלגל האחורי מסתובב לאט יותר מהמנוע. הקו האדום יופיע ב-6,500 סל"ד. מערכת ניהול המנוע תספק שלושה מצבי רכיבה לבחירת הרוכב ויהיה סיוע למצמד.

    בשלב ראשון המנוע יופיע באינדיאן צ'לנג'ר הצפוי לצאת ב-2020, שהוא באגר עם פיירינג מובנה. פרטי האופנוע החדש טרם פורסמו, וכמובן שנמשיך לעדכן.

    המנוע החדש מצטרף ל-3 מנועים קיימים של אינדיאן: הסקאוט בנפח 1,133 סמ"ק, הצ'יף בנפח 1,811 סמ"ק וה-FTR1200 בנפח 1,203 סמ"ק.

    Indiam-new-1800cc-009

    Indiam-new-1800cc-002

    Indiam-new-1800cc-011

  • ק.ט.מ: 5 דגמי 490 סמ"ק בקרוב

    ק.ט.מ: 5 דגמי 490 סמ"ק בקרוב

    מנוע טווין מקבילי בנפח חדש במשפחת דגמי הכביש של ק.ט.מ יניע לא פחות מחמישה דגמים שונים של ק.ט.מ, ובתוכם שניים שלא צפינו להם בעבר.

    כבר בשנה שעברה דיווחנו לכם על התוכניות של ק.ט.מ להציג מנוע טווין מקבילי חדש בנפח חדש עבורם – 490 סמ"ק. המנוע החדש שעליו עובדים בק.ט.מ, כאמור טווין מקבילי בנפח של כ-500 סמ"ק, צפוי להיות חוליה נוספת בסדרת האופנועים הקטנים והבינוניים של ק.ט.מ, ולהציע אלטרנטיבה נוספת לאופנועים בקטגוריית A1 (באירופה A2). קרוב לוודאי שהוא יפיק את מלוא ההספק המתאפשר בקטגוריה המוגבלת – 35 קילוואט (47.6 כ"ס), והוא יציע מומנט רב יותר מאשר מנוע הסינגל 375 סמ"ק שמותקן ב-390 דיוק וב-RC390. למעשה, המנוע החדש צפוי להתחרות ראש בראש במנוע הטווין המקבילי של הונדה בנפח 500 סמ"ק שנמצא בסדרת ה-CB500 המצליחה. הערכות מסוימות, אגב, מדברות על הספק אף גבוה יותר של 60-55 כ"ס בגרסה לא מוגבלת. המנוע ישולב בדגמים הבאים:

    • 490 דיוק
    • RC490
    • 490 אדוונצ'ר
    • 490SMC (סופרמוטו)
    • 490 אנדורו

    על שלושת הדגמים הראשונים ברשימה ידענו, אך השניים החדשים מפתיעים ומעניינים ויתבססו כמובן על דגמי ה-690 החדשים בתצורת האנדורו וסופרמוטו, שהוצגו לאחרונה בישראל.

    על-פי עיתוי הפרסום בעולם, סביר להניח שאחד או יותר מדגמי ה-490 סמ"ק יוצגו בתערוכת מילאנו הקרובה בנובמבר. נמשיך לעדכן.

  • הארלי-דיווידסון: עובדים על מנוע וי-טווין חדש

    הארלי-דיווידסון: עובדים על מנוע וי-טווין חדש

    בהארלי ממשיכים לפתח את המנועים המייחדים אותם ועובדים על מנוע וי-טווין חדש ומקורר אוויר – 3 שנים אחרי שהוצג מנוע המילווקי אייט.

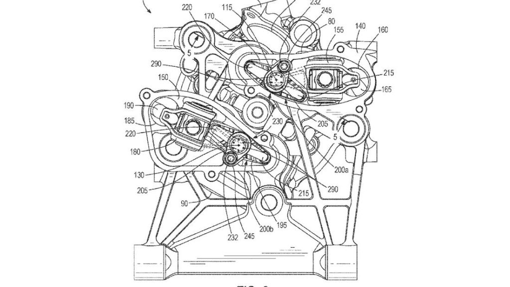
    בתרשים פטנט שהוגש למשרד הפטנטים בארה"ב נראה שבהארלי עובדים על מנוע חדש עם מערכת שסתומים חדשה בראש המנוע שתאפשר נשימה בסל"ד גבוה יותר – לעומת משפחת מנועי המילווקי אייט (בתמונה בראש הידיעה) שהוצגה ב-2016. בתרשים אנו רואים שלכל אחד משני הצילינדרים יהיו ארבעה שסתומים (כמו במנוע הנוכחי) אך בצידי הצילינדרים יהיו מוטות-דחיף (pushrods) שיתפעלו את השסתומים.

    מערכת מוטות הדחיפים היא זאת שמעבירה את התנועה הקווית מגל הזיזים אל הנדנדים, ודרכם אל השסתומים שנמצאים בראש המנוע, ומאפשרת את סגירתם ופתיחתם. הדבר צפוי להעלות את גבול סיבובי המנוע לכיוון ה-7,000 סל"ד לעומת 5,500 סל"ד במנועים הקיימים.

    קרוב לוודאי שדור המנועים החדש ייחשף בדגמי 2021. נמשיך לעדכן.

    Harley-Davidson-Pushrod-Patent-article169Gallery-3914c64-1621841-1-1024x576

  • ק.ט.מ: בקרוב סדרת 500 סמ"ק חדשה

    ק.ט.מ: בקרוב סדרת 500 סמ"ק חדשה

    בק.ט.מ עובדים על מנוע חדש – טווין מקבילי בנפח 500 סמ"ק. כך אישר סטפן פירר, מנכ"ל ק.ט.מ, בראיון שנתן לתקשורת הגרמנית.

    המנוע החדש שעליו עובדים בק.ט.מ, כאמור טווין מקבילי בנפח של כ-500 סמ"ק, צפוי להיות חוליה נוספת בסדרת האופנועים הקטנים והבינוניים של ק.ט.מ, ולהציע אלטרנטיבה נוספת לאופנועים בקטגוריית A1 (באירופה A2). קרוב לוודאי שהוא יפיק את מלוא ההספק המתאפשר בקטגוריה המוגבלת – 35 קילוואט (47.6 כ"ס), והוא יציע מומנט רב יותר מאשר מנוע הסינגל 375 סמ"ק שמותקן ב-390 דיוק וב-RC390. למעשה, המנוע החדש צפוי להתחרות ראש בראש במנוע הטווין המקבילי של הונדה בנפח 500 סמ"ק שנמצא בסדרת ה-CB500 המצליחה.

    סטפן פירר - הבעלים והמנכ"ל של ק.ט.מ
    סטפן פירר – הבעלים והמנכ"ל של ק.ט.מ

    פירר לא פירט על המנוע החדש, רק אמר שהוא מפותח בימים אלו בחטיבת המחקר והפיתוח של ק.ט.מ במטיגהופן, אוסטריה, וכי הוא ייוצר במפעלי בג'אג' ההודית, המחזיקה ב-49% ממניות ק.ט.מ ומייצרת את סדרות הדיוק וה-RC הקטנות בנפחים של 125 עד 390 סמ"ק.

    קרוב לוודאי שעל בסיס הפלטפורמה החדשה בק.ט.מ יבנו לפחות 3 דגמים – דיוק (נייקד), RC ספורטיבי ואדוונצ'ר, שלושתם יהיו בעלי עיצוב בקורלציה מלאה לדגמי ק.ט.מ המקבילים, וסביר להניח שייקראו 490.

    אנחנו מנחשים שבחודשים הקרובים נשמע פרטים נוספים על המנוע החדש וסדרת הכלים החדשה שתיבנה עליו, וכי לקראת סוף השנה גם נתחיל לראות תצלומי 'ריגול' כאלה ואחרים של האופנועים החדשים. ההערכות מדברות על כך שהסדרה החדשה תצא לשווקים כדגמי 2021. נמשיך לעדכן.

    מנוע הטווין המקבילי של הדיוק 790
    מנוע הטווין המקבילי של ה-790 דיוק
  • תקנות יורו 5 – כל מה שצריך לדעת

    תקנות יורו 5 – כל מה שצריך לדעת

    עולם האופנועים עומד בפני מהפכה נוספת: בינואר 2020 תיכנסנה לתוקף תקנות יורו 5 לפליטת מזהמים ברכבים דו-גלגליים, וזה יקרה 3 שנים בלבד אחרי כניסתן לתוקף של תקנות יורו 4 – שעשו גם הן מהפכה לא קטנה.

    מהפכה ראשונה – יורו 1, 2 ו-3

    אם מסתכלים על ההיסטוריה, הרי שהחל מ-1997 החל האיחוד האירופאי להילחם בזיהום אוויר מכלים דו-גלגליים, כשב-1999 נכנסו לתוקף תקנות יורו 1. עד כניסתן לתוקף של תקנות יורו 3 בשנת 2007, המלחמה העיקרית הייתה בפליטת מזהמים רעילים ממנועים – תחמוצת פחמן (CO), פחמימנים (HC – חלקיקי דלק ושמן לא שרופים), ותחמוצות חנקן (NOx) – כשתקנות יורו 3 הורידו את הערכים של שלושת המזהמים הללו לערכים נמוכים מאוד.

    על מנת לעמוד בתקנות יורו 3, היצרניות נאלצו לשפר משמעותית את מערכות ההזרקה וניהול המנוע, וכן את טכנולוגיות הבעירה בתוך תאי השריפה – שנובעות בין היתר ממשטרי זרימה בראש המנוע. בנוסף, אל מערכות הפליטה התווספו ממירים קטליטיים תלת-דרכיים אשר הורידו עוד יותר את רמות המזהמים בגזי הפליטה.

    תקנות יורו - הולכות וחונקות את המנועים
    תקנות יורו – הולכות וחונקות את המנועים

    מהפכה שנייה – יורו 4

    תקנות יורו 4, שכאמור נכנסו לתוקף מלא ב-1.1.18 (החל מ-1.1.17 כלים חדשים חויבו לעמוד בתקנות, ואילו החל מ-1.1.18 גם כלים קיימים חויבו לעמוד בהן), היו השלב הבא והלכה למעשה היוו את המהפכה השנייה. מעבר להפחתה נוספת בכמות המזהמים – מה שדרש מערכות ניהול מנוע מדויקות יותר ומערכות פליטה גדולות ומסרסות יותר – נוספו לתקנות גם חובת מחזור אדי דלק ממיכל הדלק בזמן חניה, מערכת דיאגנוסטיקה עצמית דור 1 (OBD1), חובת מערכת ABS לכלים בנפח של מעל 125 סמ"ק, וכן דרישה שגם אחרי 20,000 ק"מ המערכות תתפקדנה כחדשות וכמות המזהמים תעמוד בתקן.

    אם תיקחו למשל כלי קיים, שיצא לשווקים לפני 2017 (יורו 3) וממשיך בייצור אל תוך 2018 ו-2019 (יורו 4), תגלו שב-2018 נוספו לו שקע דיאגנוסטיקה לחיבור למחשב – לאבחון תקלות ועדכוני תוכנה, קניסטר חיצוני למחזור אדי דלק, ואם הכלי הגיע עם אופציה למערכת ABS – הרי שמ-2018 ה-ABS מגיע כסטנדרט וכחובה על-פי התקנות החדשות.

    יותר טכנולוגיה - גם אלקטרונית וגם מכאנית
    יותר טכנולוגיה – גם אלקטרונית וגם מכאנית

    מהפכה שלישית – יורו 5

    עדיין לא התאוששנו מתקנות יורו 4 וההשלכות שלהן על האופנועים והקטנועים שעליהם אנחנו רוכבים, וכבר מגיעות אלינו במהירות תקנות יורו 5. התקנות החדשות תיכנסנה לתוקף ב-1.1.2020 לכלים חדשים, ואילו כלים שכבר מיוצרים יצטרכו לעמוד בתקן החל מ-1.1.2021.

    תקן יורו 5 בראש ובראשונה מהדק את ההגבלות על פליטת מזהמים. כך למשל רמת ה-CO תרד מרמה מקסימלית של 1.14 גרם/ק"מ ביורו 4 ל-1.00 ג'/ק"מ ביורו 5, רמת ה-HC תרד מ-0.17 ל-0.10 ג'/ק"מ, ואילו רמת ה-NOx תרד מ-0.09 ל-0.06 ג'/ק"מ (טבלה מלאה בתחתית הכתבה) בנוסף לאלה, תקנות יורו 5 תגבלנה לראשונה כמות חלקיקים חומציים מזהמים ל-0.045 ג'/ק"מ, כשבתקנות הקודמות לא הייתה התייחסות לחלקיקים שאינם תחמוצות פחמן (CO), תחמוצות חנקן (NOx) ופחמימנים (HC). המשמעות היא עוד מסנני חלקיקים, ממירים קטליטיים גדולים יותר, וכפועל יוצא מערכות פליטה גדולות, כבדות, שקטות ומסרסות יותר, אבל גם תצרוכת דלק נמוכה יותר.

    תקן יורו 5 גם מחייב כאמור מערכת לקליטת אדי דלק ממיכל הדלק – כמו ביורו 4, כשאדי הדלק שנקלטים בקניסטר, שעשוי פחם ופחמן פעיל, מוחזרים אל המנוע בעת שהוא מונע מחדש. אוקי, עד כאן אין חדשות מרעישות.

    תקן יורו 5 גם מתייחס לאורך החיים של הגבלת המזהמים. אם עד יורו 3 רק אופנועים חדשים שיצאו מהמפעל היו חייבים לעמוד בהגבלות המחמירות על פליטת מזהמים, ולאחר הרכישה הרוכב יכול היה לעשות כאוות נפשו, הרי שביורו 4 כבר ישנה הגבלה נוספת של 20,000 ק"מ שבהם האופנוע או הקטנוע חייבים לעמוד בתקנות מבחינת פליטת מזהמים. בתקנות יורו 5 הלכו צעד נוסף קדימה, והכלים יהיו חייבים לעמוד בתקנות על הגבלת המזהמים לכל אורך חייהם – ללא הגבלת גיל או ק"מ. המשמעות – יהיה קשה יותר להתקין מערכות פליטה פתוחות ומשוחררות. ראינו את התהליך הזה ביורו 4, כשיצרניות מערכות הפליטה שחררו לשווקים דודים שאמנם קלים יותר, אבל הם שקטים מאוד ועומדים בתקנות זיהום האוויר, והתהליך הזה ימשיך ויתחזק גם אל יורו 5.

    ממירים קטליטיים - יגדלו ביורו 5
    ממירים קטליטיים – יגדלו ביורו 5

    OBD II

    אבל לא הכל פועל לרעת הרוכבים. אחד הדברים החשובים שיורו 5 יביא איתו הוא תקן מחייב למערכות דיאגנוסטיקה לרשת מחשבי האופנוע – השלב השני של OBD (ר"ת On-Board Diagnostics).

    השלב הראשון התחיל ב-2017 ו-2018, עם יישום תקנות יורו 4, והוא חייב את היצרניות לשנות את מערכות ניהול המנוע כך שיהיה בהם שקע דיאגנוסטיקה לחיבור למחשב לצורך קריאת קודי תקלות ועדכוני תוכנה. לחלק מהיצרניות היה שקע כזה בדגמים כאלו ואחרים, אולם תקן OBD1 של יורו 4 כבר חייב את היצרניות בקודי תקלות קבועים – בדומה למה שקורה בתחום הרכב כבר יותר מ-20 שנה.

    השלב השני – OBD2 – כבר יחייב את היצרניות לספק שקע דיאגנוסטיקה אחיד וקודי תקלות אחידים – בדיוק כמו שיש בתחום הרכב ה-4 גלגלי. המשמעות היא אבחון תקלות אחיד לכל האופנועים והקטנועים, בניגוד גמור למה שקורה עכשיו – שלכל יצרנית יש את החיבור הייחודי שלה ואת התוכנה הייחודית שלה. אחרי יורו 5 יהיה כאמור שקע אחיד ותקן אחיד, כך שכלי אבחון בסיסי יאפשר לאבחן תקלות ניהול מנוע וניהול אופנוע (מחשב ניהול מנוע, מחשב ABS, מחשב לוח שעונים וכו') בכל האופנועים והקטנועים.

    זה לדעתנו מהלך מעולה שיעשה סדר בתחום אבחון התקלות ויאפשר לכל רוכב לרכוש תקע דיאגנוסטיקה OBD II עם קישורית בלוטות', ולבצע הליך דיאגנוסטיקה לאופנוע שלו ולכל אופנוע אחר על-ידי אפליקציה לטלפון הנייד – בדיוק מה שקורה בתחום הרכב כבר שנים ארוכות.

    יחד עם זאת, חלק מהכלים יקבלו החרגה לתקן OBD II החדש. אופנועי טריאל ואנדורו למשל, וייתכן שגם קטנועים קטנים, לא יחויבו בשלב הראשון בתקן OBD II. כרגע מדברים באיחוד האירופאי על אזור 2022, ואולי אפילו 2024 – אז יחויבו גם אופנועים אלו במערכת הדיאגנוסטיקה, או שיימצא עד אז פתרון אחר.

    עניין נוסף שקשור למערכת ניהול המנוע הוא האבחון העצמי. בכל מערכת ניהול מנוע תהיה מערכת ניטור ובקרה על גזי הפליטה, שתדליק נורת תקלה בלוח השעונים במקרה ובו פליטת המזהמים גבוהה מהמותר. יחד עם זאת, האירופאים מבינים שטכנולוגיה כזו לא זמינה עדיין לכל היצרניות, ולכן התכנון הוא לחייב את מערכת הניטור והאבחון העצמי רק ב-2025. גם במקרה הזה, לאופנועי טריאל ואנדורו תינתן החרגה והם לא יהיו מחויבים במערכת הניטור.

    2 פעימות – הגבלות קשות

    כבר ראינו איך תקנות זיהום האוויר הלכו וסגרו על מנועי 2 פעימות ככל שהתקדמו התקנים. כעת, עם יורו 5, יהיה אפילו קשה יותר למנועי 2 פעימות לעבור את התקנות. בק.ט.מ והוסקוורנה כבר פתרו את זה על-ידי מערכות הזרקת דלק אלקטרוניות – שעברו את יורו 4 בקלות, ועם כיוון כזה או אחר עשויות גם לעבור את יורו 5. שאר היצרניות תצטרכנה לעבור גם הן למערכות הזרקה אלקטרוניות, שכן כמו שנראה עכשיו, אין להן סיכוי לעמוד בתקנות יורו 5 עם קרבורטורים, גם אם יגבילו את המנועים אפילו יותר מעכשיו. צפו למערכות הזרקת דלק לאופנועי אנדורו דו-פעימתיים גם מבטא, שרקו, גאס גאס ו-TM – עד שנת 2021.

    פליטת מזהמים מקסימלית והתניות נוספות לאורך תקנות יורו

    [table id=43 /]