ימאהה: בקרוב מנוע טווין עם מגדש טורבו

בשנים האחרונות המנועים בעולם הרכב קטנו משמעותית בנפחי המנוע. הדבר מאפשר לעמוד בתקנות זיהום האוויר המחמירות ולספק תצרוכת דלק עדיפה, שכן בטווחי הסל"ד בהם נמצא הנהג במרבית הזמן – וגם במהירויות המנוע בהן מודדים את פליטות המזהמים והרעש – נפח המנוע הקטן מספק את הסחורה.

על מנת לפצות על הגרעון בסמ"קים, מתקינים היצרנים מגדשי טורבו. הטורבו המודרני, בעזרת אלקטרוניקה עדכנית, כבר אינו מספק את השהיית הטורבו הידועה לשמצה מפעם, והוא יעיל ואיכותי. כך לדוגמה, סקודה אוקטביה נפוצה סוחטת ממנוע 1.0 ליטר יותר כוח וביצועים מאשר מנוע ה-1.6 ליטר האטמוספרי שהוצע עד לפני כמה שנים.

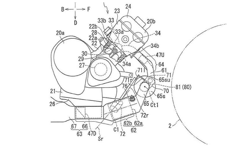
בעולם האופנועים הסדרתיים טרם ראינו את הפתרון הזה (למעט הסופר-צ'רג'ר שמותקן בקוואסאקי H2), עד שמסמכי פטנט שהוגשו על-ידי ימאהה מראים שהיא מפתחת מנוע טווין עם מגדש טורבו. למעשה זהו מנוע הטריפל בנפח 847 סמ"ק של ה-MT-09, שהוסר ממנו צילינדר. הנפח החדש – 565 סמ"ק – יחד עם מגדש הטורבו, אמור לפי ההשערות לספק פחות זיהום אוויר ותצרוכת דלק עדיפה משמעותית מאשר הטריפל, ללא איבוד של הביצועים. תרשימי האופנוע והמנוע שהוגשו יותר ממרמזים שמדובר על אופנוע ממשפחת ה-MT של ימאהה, כלומר חיזוק דגמי הנייקד ה'עממיים' של החברה.

אם אכן בימאהה יציגו מנוע טווין חדש עם מגדש טורבו, זו תהיה נקודה משמעותית ביותר באבולוציה של מנועי בעירה פנימית לדו-גלגלי. נמשיך כמובן לעקוב מקרוב ולעדכן.

yamaha turbo 003

yamaha turbo 002

yamaha turbo 001

Comments

כתיבת תגובה

האימייל לא יוצג באתר. שדות החובה מסומנים *